Theorie:
Der Staat kann durch entsprechende Wirtschaftspolitik Einfluss auf das Wirtschaftsgeschehen ausüben. Hauptsächlichstes Ziel ist stets die Erreichung wirtschaftlicher Stabilität. Augenscheinlich ist, dass sich die wirtschaftlichen Ziele immer wieder - je nach Wirtschaftslage - ändern können und dass daher neue Gewichtungen vorgenommen werden müssen.
Jedoch können nie alle volkswirtschaftlichen Ziele gemeinsam erreicht werden, weshalb man auch von einem "Magischen Vieleck" spricht.

Abb. 1: Pyramide der gesellschafts- und wirtschaftspolitischen Ziele
Wirtschaftspolitische Indikatoren

Abb. 2: Das magische Vieleck der Volkswirtschaft
- Arbeitslosenrate - Vollbeschäftigung: Das Ziel einer Volkswirtschaft muss auf jeden Fall Vollbeschäftigung sein; von Vollbeschäftigung spricht man bereits dann, wenn die Arbeitslosenrate unter 3 % liegt.
- Preisstabilität: Ein weiteres wichtiges Ziel ist die Stabilisierung der Preise über ein ausgewogenes Verhältnis von Angebot und Nachfrage: Ist die Nachfrage größer als das Angebot, steigen die Preise (Inflation), ist hingegen das Angebot größer als die Nachfrage (Überproduktion), sinkt der Preis - und der Umsatz der Unternehmen geht zurück. Dies führt zu Betriebsschließungen; eine höhere Arbeitslosigkeit und eine noch geringe Nachfrage sind die Konsequenz.
- Wirtschaftswachstum (Steigerung des Bruttoinlandsproduktes [BIP]): Wirtschaftswachstum muss eines der wichtigsten Wirtschaftsziele der Wirtschaftpolitik sein; denn dadurch steigt der Wohlstand der Bevölkerung.
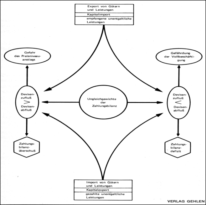
- Außenwirtschaftliches Gleichgewicht: Eine negative Handelsbilanz (mehr Import als Export) hat einen Kapitalabfluss ins Ausland zur Folge. Wird hingegen der Großteil der produzierten Waren exportiert und sind im Inland deswegen weniger Waren erhältlich, steigen die Preise; die Folge ist Inflation.
- Lohnquote - Faire Verteilung: Ziel der Volkswirtschaft muss auch die Herstellung von Einkommensgerechtigkeit sein. Wenn alle ausgewogen viel verdienen, kann das Wirtschaftswachstum - aufgrund des dadurch ermöglichten erhöhten Konsums - gesteigert werden.
- Lebensqualität - Intakte Umwelt: Eine gesunde Umwelt und eine dadurch verbesserte Lebensqualität ist Voraussetzung für die Gesundheit und das Wohlbefinden der Bevölkerung. Durch eine verbesserte Lebensqualität kann die Leistungsfähigkeit der Volkswirtschaft gesichert werden.
- Freier Markt - Wettbewerbsprinzip: In einer Volkswirtschaft müssen entsprechende Konkurrenzbedingungen sowohl für Arbeitgebende als auch für Arbeitnehmende hergestellt werden. Freier Wettbewerb ist eine der wesentlichsten Voraussetzungen für eine florierende Marktwirtschaft.

Abb. 3: Außenwirtschaftliches Gleichgewicht
Quellen:
Abb. 1: Dr. Roland GmbH, Geographie, Lehrbrief 7, Auflage: 12/2015, S. 1 (22.08.2016)
Abb. 2: http://blog.arbeit-wirtschaft.at/wp-content/uploads/2014/08/magisches-vieleck.jpg (18.08.2016)
Abb. 3: Dr. Roland GmbH, Geographie, Lehrbrief 7, Auflage: 12/2015, S. 3 (22.08.2016)