Die Aufgabenstellung:
1♦
| ☒ keine Hilfsmittel erforderlich | ☒ gewohnte Hilfsmittel möglich | ☐ besondere Technologie erforderlich |
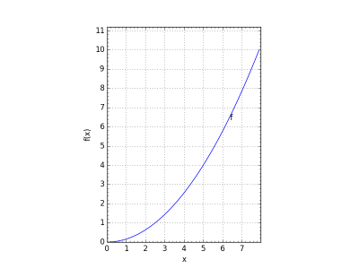
Die nachstehende Abbildung zeigt den Graphen der Funktion \(f\) mit der Gleichung \(f(x)= 0,16\cdot x^2\).

Aufgabenstellung:
Kreuzen Sie die beiden Aussagen an, die für die gegebene Funktion \(f\) zutreffend sind!
Quellen:
https://www.bifie.at/downloads (01.08.2016)
Um die Antwort abzuschicken und Ergebnisse zu sehen, müssen Sie eingeloggt sein. Bitte loggen Sie sich ein oder registrieren Sie sich im Portal!
Anmeldung
oder
Registrieren