Die Aufgabenstellung:
3♦

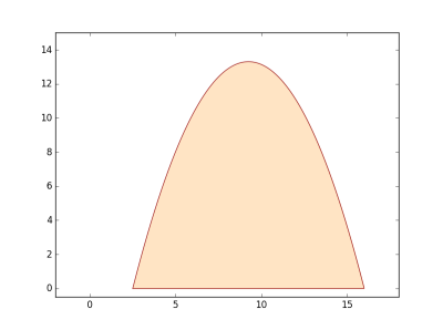
Ein Gugelhupf kann annähernd als Rotationskörper aufgefasst werden. Um sein Volumen zu berechnen, gehe wie folgt vor: Betrachte die vom positiven Teil der quadratische Funktion \(f(x)=-0,168\cdot x^2 + 2,698\cdot x - 3,952\) und der \(x\)-Achse eingeschlossene Fläche. Der Gugelhupf wird dann durch Rotation dieser Fläche um die \(y\)-Achse erzeugt. Alle Längenangaben sind in \(\text{cm}\).

Beispiel für die Querschnittsfläche des Gugelhupfs, die durch die quadratische Funktion und die \(x\)-Achse begrenzt wird.
Aus wieviel Teig (in Litern) besteht der Gugelhupf?
Lösung (runde auf 3 Nachkommastellen): \(V = \) \(\text{l}\).
Quellen:
https://pixabay.com/de/photos/%c3%b6sterreichischer-gugelhupf-178311/
Um die Antwort abzuschicken und Ergebnisse zu sehen, müssen Sie eingeloggt sein. Bitte loggen Sie sich ein oder registrieren Sie sich im Portal!
Anmeldung
oder
Registrieren