Die Aufgabenstellung:
1♦
| ☒ keine Hilfsmittel erforderlich | ☒ gewohnte Hilfsmittel möglich | ☐ besondere Technologie |
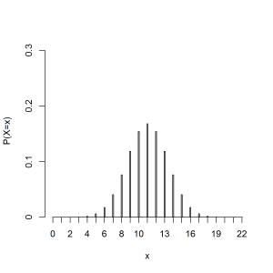
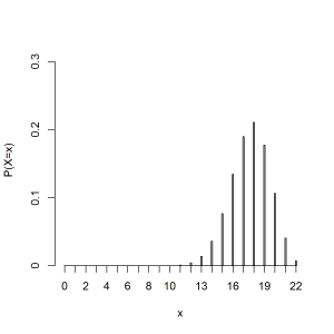
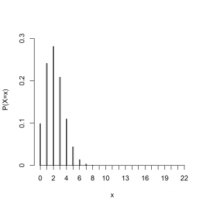
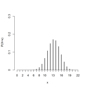
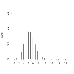
In den untenstehenden Abbildungen sind Binomialverteilungen dargestellt.
Aufgabenstellung:
Kreuzen Sie diejenige Grafik an, die einer Binomialverteilung mit \(n= 22\) und \(p =0,4 \) zuzuordnen ist!
Quellen:
https://www.bifie.at/downloads (01.08.2016)
Um die Antwort abzuschicken und Ergebnisse zu sehen, müssen Sie eingeloggt sein. Bitte loggen Sie sich ein oder registrieren Sie sich im Portal!
Anmeldung
oder
Registrieren